文章出處:公告通知 網責任編輯: 金飛鷹 閱讀量: 發表時間:2025-08-27

近日,國家藥品監督管理局醫療器械標準管理中心發布《采用腦機接口技術的醫療器械 術語》醫療器械國家標準的征求意見稿,并向社會公開征求意見,同時提到,該標準將于發布后6個月正式實施。
意見反饋時間:2025年10月21日前
意見反饋郵箱:sactc10@126.com
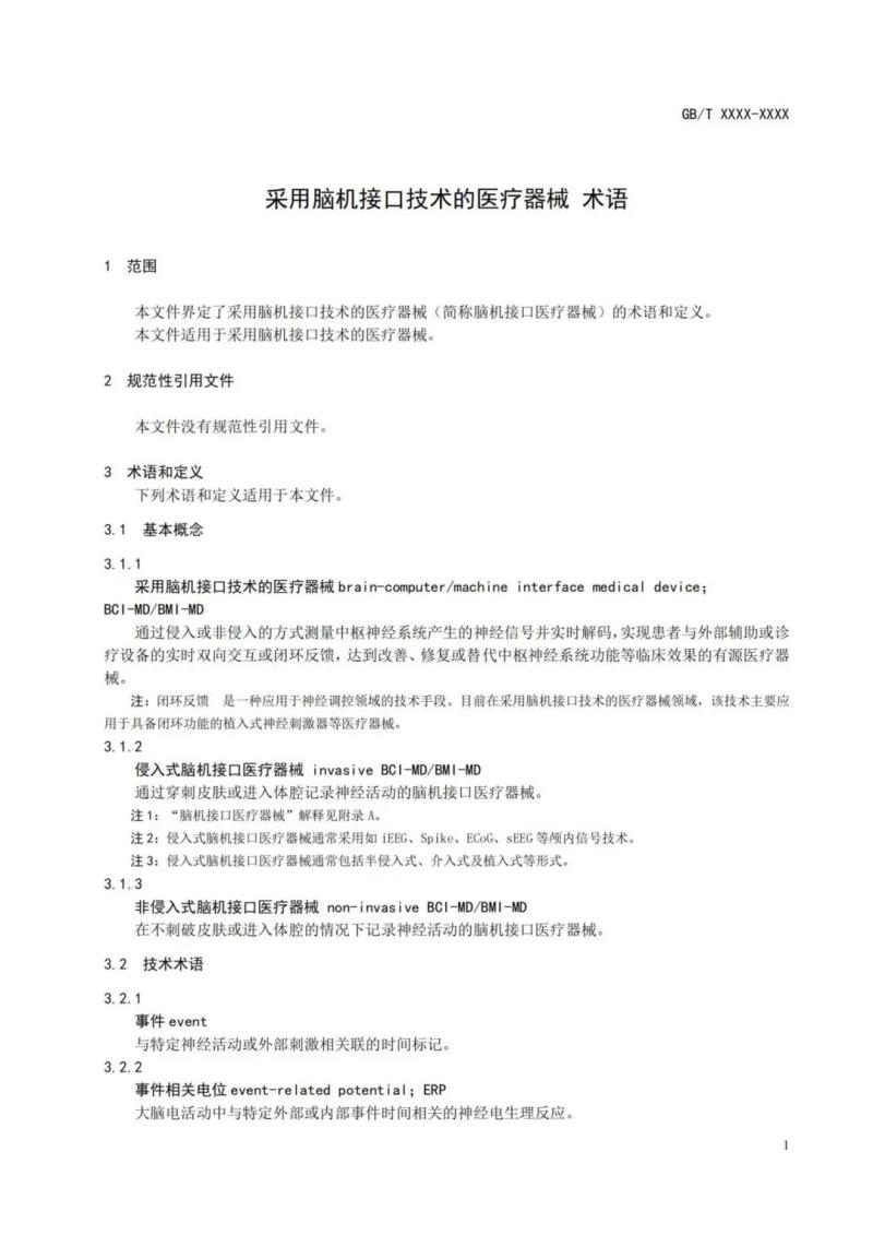
我們將該標準草案正文及附錄內容以圖片形式轉載如下:









以上僅以圖片形式對標準草案部分內容進行轉載,如需查看草案全文,請添加文末小編微信或點擊“閱讀原文”。
信息來源:中國食品藥品檢定研究院
排版整理:金飛鷹藥械
醫療器械注冊咨詢認準金飛鷹
深圳:0755-86194173
廣州:020 - 82177679
湖南:0731-22881823
湖北:181-3873-5940
江蘇:135-5494-7827
廣西:188-2288-8311
海南:135-3810-3052
重慶:135-0283-7139