
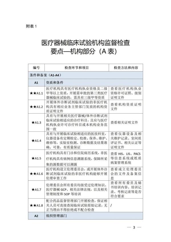
《檢查要點》指出,檢查內容分為機構和臨床試驗專業兩部分,包括17個檢查環節、78個檢查項目,包括對條件與備案管理、運行情況等方面的現場檢查內容。檢查項目中關鍵項目共計8項(標示為“★★”),主要項目共計34項(標示為“★”),一般項目共計36項。其中8項關鍵項目具體如下:
① 醫療機構具有醫療機構執業資格及二級甲等以上資質,開展需審批的第三類醫療器械臨床試驗的,需具有三級甲等資質 ② 開展體外診斷試劑臨床試驗的非醫療機構具有相應業務主管部門發放的機構資質證明文件 ③ 醫療機構設立倫理委員會,或開展體外診斷試劑臨床試驗的非醫療機構能夠開展倫理審查工作 ④ 配合藥品監督管理部門開展檢查,保證相關人員可直接查閱臨床試驗原始記錄,無正當理由不得拒絕或不配合檢查 ⑤ 具有醫療器械臨床試驗管理部門,承擔醫療器械臨床試驗的管理工作 ⑥ 機構備案信息與實際情況一致,不存在隱瞞真實情況、提供誤導性或者虛假信息或者采取其他欺騙手段取得備案的情況 ⑦ 臨床試驗專業已在備案平臺完成登記備案,不存在隱瞞真實情況、提供誤導性或者虛假信息或者采取其他欺騙手段取得備案的情況 ⑧ 主要研究者符合備案條件,具有高級職稱
以下為檢查要點內容附表 ?









? 識別二維碼查看附件 信息來源:國家藥監局 排版整理:金飛鷹藥
醫療器械注冊咨詢認準金飛鷹 深圳:0755-86194173 廣州:020 - 82177679 湖南:0731-22881823 四川:028 - 68214295