近日,國家藥監局醫療器械標管中心公開《人工智能醫療器械 數據集唯一標識基本要求》《數字療法醫療器械專用技術要求》《艾灸治療設備》《紫外治療設備》《重組膠原蛋白對皮膚光老化修復評價方法》《強脈沖光治療設備》等175項2024年醫療器械行業標準立項申請,并向社會公開征求意見。
意見反饋時間:2023年10月27日前
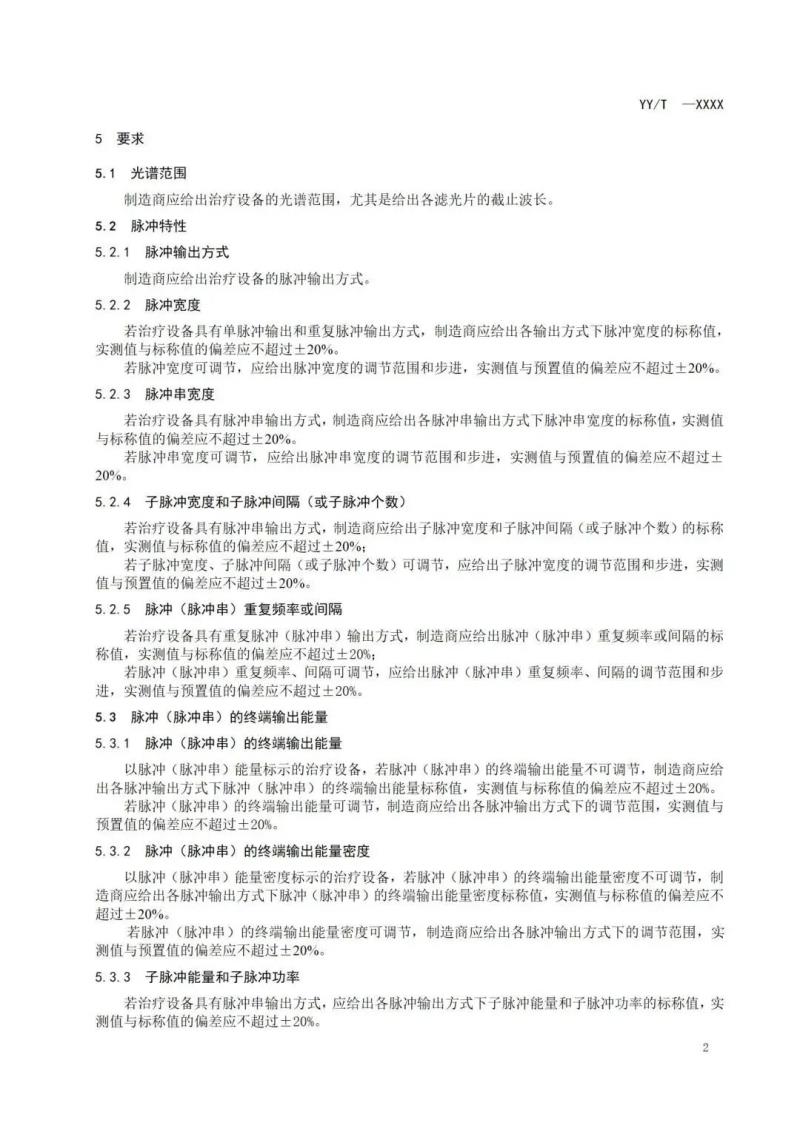
我們將其中《強脈沖光治療設備》標準草案轉載如下:









信息來源:國家藥監局醫療器械標準管理中心
排版整理:金飛鷹藥械
醫療器械注冊咨詢認準金飛鷹 深圳:0755-86194173 廣州:020 - 82177679 湖南:0731-22881823 四川:028 - 68214295