一圖看懂醫療器械風險管理全過程,必須收藏!
文章出處:行業干貨
網責任編輯:
金飛鷹
閱讀量:
發表時間:2024-03-21
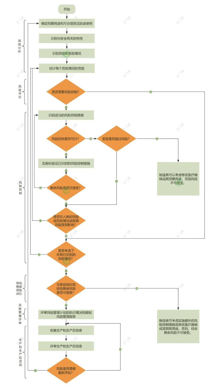
醫療器械風險管理是貫穿于產品的整個生命周期的,產品注冊申報時必須提交風險管理資料,具體包括風險分析、風險評價、風險控制等內容,而在產品上市后,同樣需要進行持續的風險監測,以判定是否需要重新進行風險評估。本期文章我們將醫療器械風險管理全過程以流程圖展示,簡單明了,大家記得收藏備用!

↑ 醫療器械風險管理全流程
深圳:0755-86194173
廣州:020 - 82177679
湖南:0731-22881823
四川:028 - 68214295