
7月8日,浙江省藥監局轉載了浙江省醫療器械檢驗研究院有關征集《光學和光子學 手術顯微鏡 第1部分:要求和試驗方法》《強脈沖光治療設備》等7項醫療器械國家/行業標準和2項行業標準修改單意見的通知,具體標準清單如下:








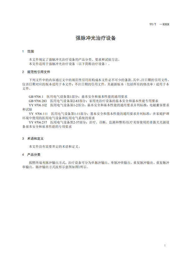
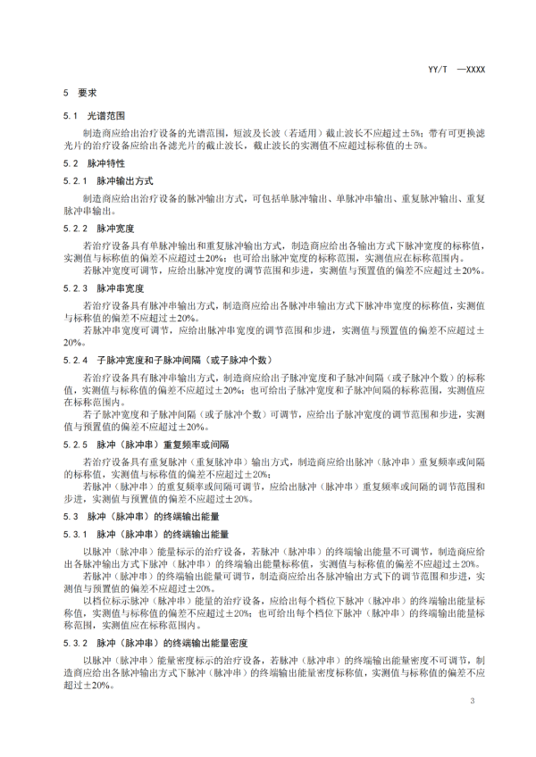
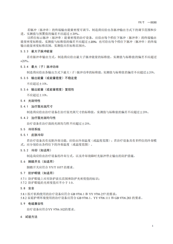
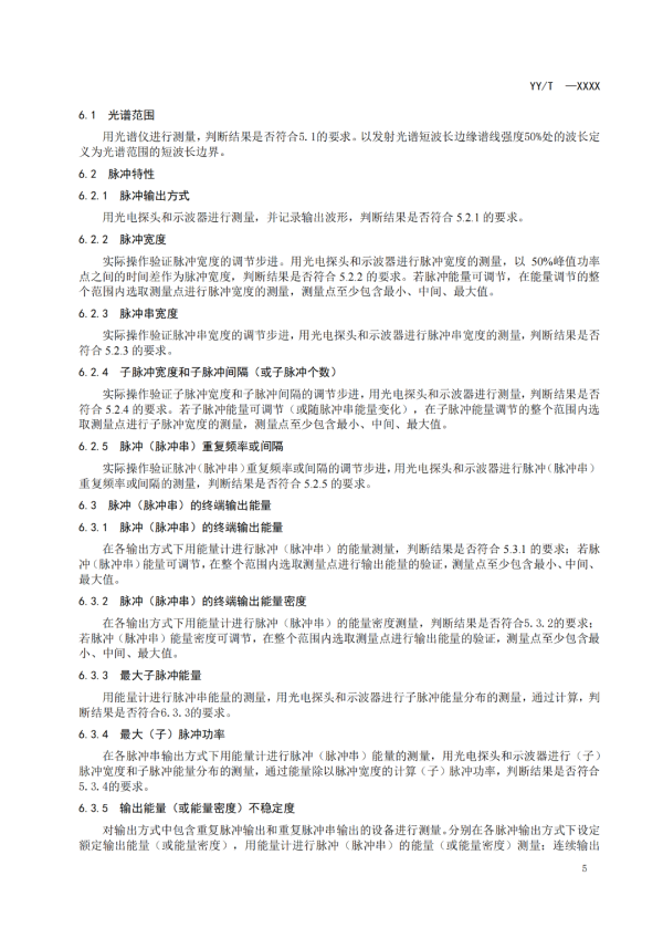
↑《強脈沖光治療設備》行業標準征求意見稿
以上僅以圖片形式對《強脈沖光治療設備》行業標準進行轉載.
信息來源:浙江省藥監局
排版整理:金飛鷹藥械
醫療器械注冊咨詢認準金飛鷹 深圳:0755-86194173 廣州:020 - 82177679 四川:028 - 68214295 湖南:0731-22881823 湖北:181-3873-5940 江蘇:135-5494-7827 廣西:188-2288-8311 海南:135-3810-3052