文章出處:行業干貨 網責任編輯: 金飛鷹 閱讀量: 發表時間:2025-08-14
近年來,隨著醫療器械審評審批制度改革的深化,注冊自檢已成為醫療器械企業加速產品上市的重要路徑。2021年修訂的《醫療器械監督管理條例》首次明確允許企業提交自檢報告作為注冊依據,標志著我國醫療器械監管從“政府主導檢驗”向“企業主體責任”轉變的重大突破。
但與此同時,注冊自檢現場檢查也成為藥監部門重點關注的領域。自2021年以來,國家藥監局陸續發布《醫療器械注冊自檢管理規定》《醫療器械注冊自檢管理規定實施指南(征求意見稿)》等文件,對注冊自檢工作提出了更高要求。
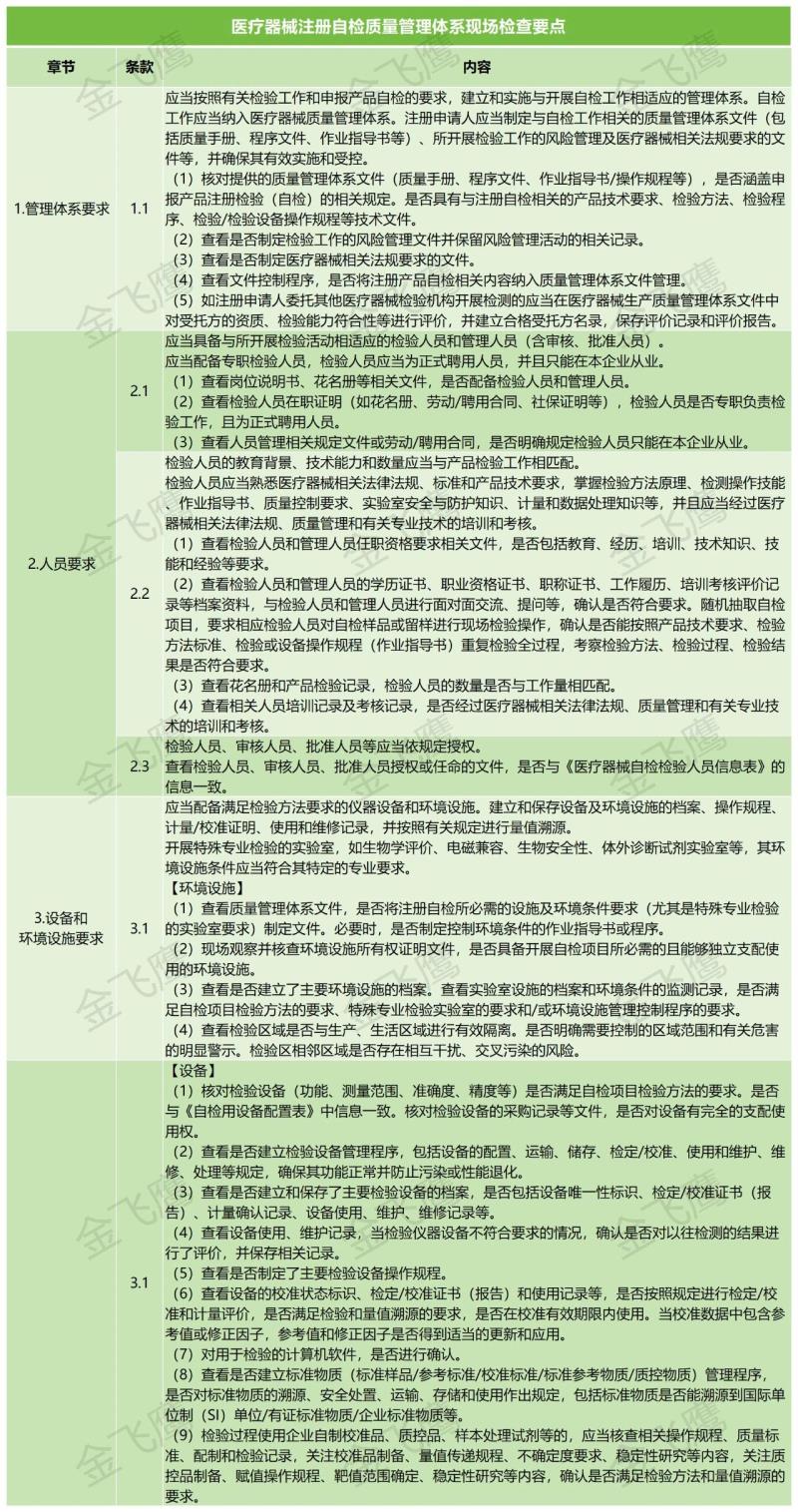
然而,在享受政策紅利的同時,不少企業在實際操作中仍面臨諸多挑戰:自檢人員資質不足、檢驗設備管理不規范、檢驗記錄保存不規范等問題頻發,導致現場檢查時屢屢碰壁。為幫助企業更好地把握注冊自檢的關鍵環節,在前段時間給大家帶來的注冊自檢直播培訓基礎上,本文我們匯總了醫療器械注冊自檢現場檢查關鍵要點,以供相關企業參考:

以上僅以圖片形式對現場檢查要點進行部分展示,如需Excel文檔,請添加文末小編微信。
醫療器械注冊咨詢認準金飛鷹
深圳:0755-86194173
廣州:020 - 82177679
湖南:0731-22881823
湖北:181-3873-5940
江蘇:135-5494-7827
廣西:188-2288-8311
海南:135-3810-3052
重慶:135-0283-7139